¾ÅÖÝ¿áÓΡ¸Öйú¡¹¹Ù·½ÍøÕ¾

¼ÌÐø½ÌÓýѧԺ
¡¡¡¡¡¡¡¡¡¡¡¡¡¡¡¡¡¡¡¡¡¡¡¡¡¡¡¡

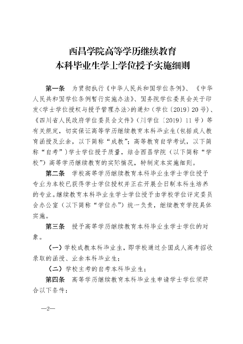
Î÷²ýѧԺ¸ßµÈѧÀú¼ÌÐø½ÌÓý±¾¿Æ±ÏÒµÉúѧʿѧλÊÚÓèʵʩϸÔò


À´Ô´£º¡¡Ê±¼ä£º2020Äê07ÔÂ20ÈÕ µã»÷ÂÊ£º ?×ÖÌ壺Ôö´ó ¼õС¡¾ ´òÓ¡ ¡¿¡¾ ¹Ø±Õ ¡¿

¹ØÓÚÓ¡·¢¡¶Î÷²ýѧԺ¸ßµÈѧÀú¼ÌÐø½ÌÓý±¾¿Æ±ÏÒµÉúѧʿѧλÊÚÓèʵʩϸÔò¡·µÄ֪ͨ_Ò³Ãæ_1

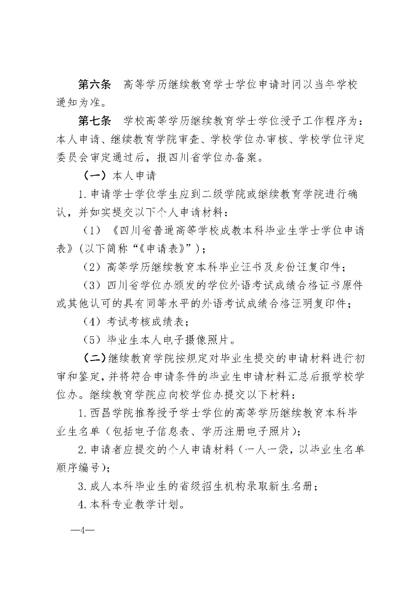
¹ØÓÚÓ¡·¢¡¶Î÷²ýѧԺ¸ßµÈѧÀú¼ÌÐø½ÌÓý±¾¿Æ±ÏÒµÉúѧʿѧλÊÚÓèʵʩϸÔò¡·µÄ֪ͨ_Ò³Ãæ_2

¹ØÓÚÓ¡·¢¡¶Î÷²ýѧԺ¸ßµÈѧÀú¼ÌÐø½ÌÓý±¾¿Æ±ÏÒµÉúѧʿѧλÊÚÓèʵʩϸÔò¡·µÄ֪ͨ_Ò³Ãæ_3

¹ØÓÚÓ¡·¢¡¶Î÷²ýѧԺ¸ßµÈѧÀú¼ÌÐø½ÌÓý±¾¿Æ±ÏÒµÉúѧʿѧλÊÚÓèʵʩϸÔò¡·µÄ֪ͨ_Ò³Ãæ_4

¹ØÓÚÓ¡·¢¡¶Î÷²ýѧԺ¸ßµÈѧÀú¼ÌÐø½ÌÓý±¾¿Æ±ÏÒµÉúѧʿѧλÊÚÓèʵʩϸÔò¡·µÄ֪ͨ_Ò³Ãæ_5

ÉÏһƪ£º
ÏÂһƪ£º

µØÖ·£ºËÄ´¨Ê¡Î÷²ýÊÐÎĻ㱱·96ºÅ

Óʱࣺ615000

ÁªÏµµç»°£º0834-3235153

ÍøÕ¾Î¬»¤£ºÎ÷²ýÑ§ÔºÍøÂçÐÅÏ¢ÖÐÐÄ

¹ÜÀíÔ±ÐÅÏä

ÓÊÏ䣺jxjyxy@xcc.edu.cn

ÊñICP±¸05008540ºÅ ´¨¹«Íø°²±¸51340102000022ºÅ °æÈ¨ËùÓÐ(c)Î÷²ýѧԺ
¡¾ÍøÕ¾µØÍ¼¡¿¡¾sitemap¡¿