¾ÅÖÝ¿áÓΡ¸Öйú¡¹¹Ù·½ÍøÕ¾


  • Íâ¹úÓïѧԺ

    µ±Ç°Î»ÖãºÊ×Ò³ > ÆÀ¹ÀÈÏÖ¤ > ÖƶÈÎļþ

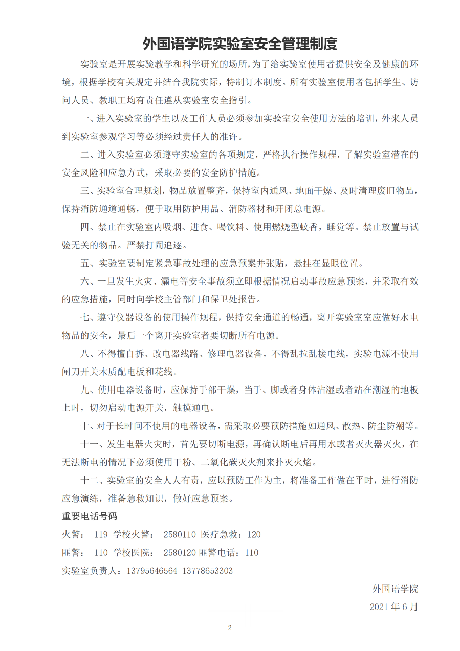
    Íâ¹úÓïѧԺʵÑéÊÒ°²È«¹ÜÀíÖÆ¶È£¨ÍâÔº¡²2021¡³1 ºÅ£©

    ·¢²¼Ê±¼ä£º2024Äê10ÔÂ18ÈÕ     ×÷ÕߣºÍâ¹úÓïѧԺ     ×ÖÌ壺 ´ó ÖРС ä¯ÀÀ´ÎÊý£º

    ·ÖÏíµ½

    Ó¢Óï×¨ÒµÖÆ¶È»ã±à_02

    Ó¢Óï×¨ÒµÖÆ¶È»ã±à_03

    ÉÏһƪ£º
    ÏÂһƪ£º

    ´òÓ¡±¾Ò³ ¹Ø±Õ



    µØÖ·£ºËÄ´¨Ê¡Î÷²ýÊб±¹¤ÒµÔ°ÇøÎ÷²ýѧԺ£¨±±£©

    ÁªÏµµç»°£º0834-2580085

    Óʱࣺ615000

    ÍøÕ¾Î¬»¤£ºÎ÷²ýÑ§ÔºÍøÂçÐÅÏ¢ÖÐÐÄ

    ¹ÜÀíÔ±ÐÅÏä

    ÓÊÏ䣺wgy@xcc.edu.cn

    ÊñICP±¸05008540ºÅ ´¨¹«Íø°²±¸ 51340102000022ºÅ °æÈ¨ËùÓÐ(c)Î÷²ýѧԺ
    ¡¾ÍøÕ¾µØÍ¼¡¿¡¾sitemap¡¿