九州酷游「中国」官方网站



党委统战部
              

党委统战部办事指南


来源: 时间:2024年09月23日 点击率:  字体:增大 减小打印 】【 关闭
分享到

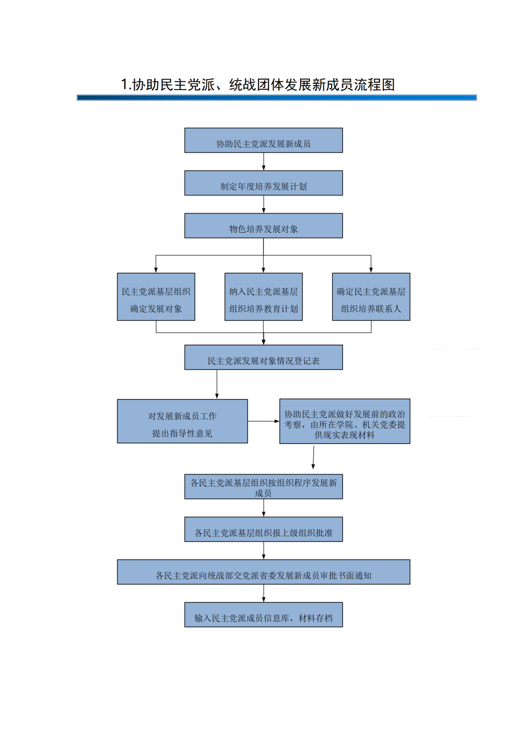
统战部办事指南_纯图版_00统战部办事指南_纯图版_01

统战部办事指南_纯图版_02统战部办事指南_纯图版_03

统战部办事指南_纯图版_04统战部办事指南_纯图版_05

上一篇:
下一篇:




地址:四川省西昌市安宁镇学府路1号办公楼

邮编:615000

联系电话:0834-2580061

网站维护:西昌学院网络信息中心

管理员信箱

邮箱:tzxcb@xcc.edu.cn

蜀ICP备05008540号 川公网安备51340102000022号 版权所有(c)西昌学院
【网站地图】【sitemap】