µ±Ç°Î»ÖãºÊ×Ò³?>?ѧÉú¹¤×÷?>?ÍÅίѧÉú»á
·¢²¼Ê±¼ä£º2024Äê09ÔÂ01ÈÕ???? ×÷Õߣº×ÊÔ´Óë»·¾³Ñ§Ôº???? ×ÖÌ壺 ´ó ÖРС ä¯ÀÀ´ÎÊý£º
¡¡¡¡×ÊÔ´Óë»·¾³Ñ§ÔºÏÖÓÐÍÁµØ×ÊÔ´¹ÜÀí¡¢»·¾³¿ÆÑ§Ó빤³Ì¡¢µØÀí¿ÆÑ§£¨Ê¦·¶Àࣩ¡¢ÉúÎï¿ÆÑ§£¨Ê¦·¶ÀࣩËĸö±¾¿Æ×¨Òµ£¬½¨ÓÐ1¸öʵÑéʵѵÖÐÐÄ£¬º¬11Àà22¸öʵÑéʵѵÊÒ¼°20Óà¸öУÍâʵϰ»ùµØ£¬É豸×ܼÛÖµ3000ÓàÍòÔª¡£½¨ÓÐ3¸öÊ¡Ìü¼¶¿ÆÑÐÆ½Ì¨£¬1¸öУ¼¶¿ÆÑÐÆ½Ì¨¡£Ñ§Ôº½ÌÓý¿ÆÑзÕΧŨºñ£¬³É¹û·á˶£¬×¢ÖØÑ§ÉúËØÖʺÍ×ÛºÏÄÜÁ¦ÅàÑø£¬ÖÂÁ¦ÓÚÏòµØ·½Õþ¸®Ö°Äܲ¿ÃÅ¡¢ÆóÒµ¡¢¿ÆÑлú¹¹µÈÊäËÍ¡°ÓõÃÉÏ¡¢¸ÉµÃºÃ¡¢ÏµÃÈ¥¡¢ÁôµÃס¡±µÄÓ¦ÓÃÐ͸߼¶È˲š£
¡¡¡¡×¨Òµ¸Å¿ö
¡¡¡¡ÍÁµØ×ÊÔ´¹ÜÀí£¨±¾¿Æ-ÎÄÀí£©
¡¡¡¡×¨Òµ½éÉÜ£º±¾×¨ÒµÎªÎ÷²ýѧԺӦÓÃÐÍÈ˲ÅÅàÑøÊ¾·¶×¨Òµ£¬Ö÷ÒªÅàÑø¾ß±¸ÏÖ´ú¾¼Ãѧ¡¢¹ÜÀíѧ¡¢×ÊԴѧµÈ»ù±¾ÀíÂÛ£¬ÊìϤÍÁµØ¹ÜÀíÖÆ¶ÈÓëÏà¹ØÕþ²ß·¨¹æ£¬ÕÆÎÕÍÁµØÈ¨¼®¹ÜÀí¡¢¡°3S¡±£¨GIS/RS/GNSS£©¼¼Êõ¡¢ÍÁµØÀûÓùÜÀí¡¢¹úÍÁ¿Õ¼ä¹æ»®¡¢¹úÍÁ×ÛºÏÕûÖÎÓëÉú̬ÐÞ¸´µÈ»ù±¾ÖªÊ¶Óëרҵ¼¼Äܵĸ´ºÏÓ¦ÓÃÐÍÈ˲š£
¡¡¡¡¾Íҵǰ¾°£ºÑ§Éú±ÏÒµºó¿ÉÔÚ×ÔÈ»×ÊÔ´¡¢Å©ÒµÅ©´å¡¢Ïç´åÕñÐ˵ÈÕþ¸®²¿Ãż°Ïà¹ØÆóÊÂÒµµ¥Î»´ÓʹúÍÁ¿Õ¼ä¹æ»®¡¢µØÀíÐÅϢϵͳӦÓá¢²â»æ¡¢¸ß±ê׼ũÌィÉè¡¢ÍÁµØÕûÖι滮¡¢Ïç´åÖÎÀí¡¢·¿µØ²ú¹À¼Û¡¢²»¶¯²úÔËÓªµÈ·½Ã湤×÷£¬Í¬Ê±¾ß±¸½øÒ»²½¹¥¶Á˶ʿÑо¿ÉúµÄËØÖÊÓëDZÄÜ¡£
¡¡¡¡
¡¡¡¡ÎÞÈË»ú¿Î³Ìʵѵ
¡¡¡¡
¡¡¡¡µÚËĽì¹úÍÁ¿Õ¼ä¹æ»®¼¼ÄÜ´óÈüÏßÉÏ´ð±ç
¡¡¡¡
¡¡¡¡µÚÊ®½ì¡°ÄÏ·½²â»æ±¡±È«¹ú¸ßµÈѧУ´óѧÉú²â»æ¿Æ¼¼ÂÛÎÄ´óÈüÈ«¹úÒ»µÈ½±×÷Æ·
¡¡¡¡»·¾³¿ÆÑ§Ó빤³Ì£¨±¾¿Æ-Àí¹¤£©
¡¡¡¡×¨Òµ½éÉÜ£ºÎ÷²ýѧԺ¡°Ë«Ò»Á÷¡±½¨ÉèרҵºÍ׿ԽÈ˲ÅÅàÑø¼Æ»®ÊÔµãרҵ¡£±¾×¨ÒµÖ÷ÒªÅàÑøÑ§ÉúÕÆÎÕÔúʵµÄ»·¾³¿ÆÑ§Ó빤³ÌÀíÂۺͻù´¡¼¼ÄÜ£¬¾ß±¸»·¾³¼à²â¡¢»·¾³Ó°ÏìÆÀ¼Û¡¢»·¾³Éú̬ÐÞ¸´¡¢»·¾³¹æ»®Óë¹ÜÀí¼°»·¾³¹¤³ÌµÈ·½Ãæ±Ø±¸µÄרҵ¼¼ÄÜ£¬ÅàÑø¾ßÓгõ²½¼¼ÊõÑо¿ºÍÓ¦Óÿª·¢ÄÜÁ¦µÄ¸ß¼¶Ó¦ÓÃÐͼ¼ÊõÈ˲š£
¡¡¡¡¾Íҵǰ¾°£ºÑ§Éú±ÏÒµºóÄÜÔÚ»·±£²¿ÃÅ¡¢¿ÆÑÐÔºËù¡¢¹ú¼Ò´óÐÍÆóÒµµÈÆóÊÂÒµµ¥Î»´ÓÊ»·¾³¼à²â¡¢»·¾³Ó°ÏìÆÀ¼Û¡¢ÎÛȾ·ÀÖΡ¢Ë®»·¾³ÐÞ¸´¡¢ÍÁÈÀ¼°Éú̬ÐÞ¸´ÒÔ¼°»·¾³¹¤³ÌµÈ·½ÃæµÄ¹¤×÷£¬Í¬Ê±¾ß±¸½øÒ»²½¹¥¶Á˶ʿÑо¿ÉúµÄÁ¼ºÃDZÖÊ¡£
¡¡¡¡
¡¡¡¡»·¾³¿ÆÑ§Ó빤³ÌרҵÎÛË®´¦Àí³§¼ûϰ
¡¡¡¡
¡¡¡¡»·¾³¿ÆÑ§Ó빤³ÌרҵҰÍâ²ÉÑù
¡¡¡¡
¡¡¡¡»·¾³¿ÆÑ§Ó빤³ÌרҵʵÑéÊÒ
¡¡¡¡µØÀí¿ÆÑ§£¨Ê¦·¶Àࣩ£¨±¾¿Æ-ÎÄÀí£©
¡¡¡¡×¨Òµ½éÉÜ£º±¾×¨ÒµÖ÷ÒªÅàÑøÖС¢Ð¡Ñ§¼°ÖÐְѧУµØÀíרҵ½Ìʦ£¬ÅàÑøÑ§Éú¾ß±¸Á¼ºÃµÄ½ÌʦְҵµÀµÂ£¬ÔúʵµÄµØÀí¿ÆÑ§¼°Ïà¹Ø×¨ÒµµÄÀíÂÛËØÑø£¬Í»³öµÄ½ÌÓý½ÌѧÄÜÁ¦¡¢°à¼¶¹ÜÀíÄÜÁ¦ºÍ×ÔÎÒ·¢Õ¹ÄÜÁ¦£¬ÄÜÔÚÖС¢Ð¡Ñ§¡¢ÖеÈְҵѧУ¼°Ïà¹Ø½ÌÓý»ú¹¹´ÓʵØÀí½Ìѧ¡¢½ÌÑм°½ÌÓý¹ÜÀíµÄ¸ßËØÖÊÓ¦ÓÃÐÍÈ˲š£
¡¡¡¡¾Íҵǰ¾°£ºÑ§Éú±ÏÒµºóÄÜÔÚÖС¢Ð¡Ñ§¼°ÖеÈְҵѧУ¼°Ïà¹Ø½ÌÓý»ú¹¹´ÓʽÌѧ¡¢¿ÆÑкͽÌÓý¹ÜÀíµÈ¹¤×÷£¬Ò²¿Éµ½×ÔÈ»×ÊÔ´¡¢µØÖÊ¡¢Ë®ÎÄË®Àû¡¢ÆøÏó¡¢³ÇÏç¹æ»®¡¢²â»æµÈÐÐÒµµÄÆóÊÂÒµµ¥Î»ºÍÐÐÕþ¹ÜÀí²¿ÃÅ´ÓÊÂÓëµØÀí¿ÆÑ§Ïà¹ØµÄÓ¦ÓÃÑо¿¡¢¼¼Êõ¿ª·¢ºÍÐÐÕþ¹ÜÀíµÈ¹¤×÷£¬Í¬Ê±¾ß±¸½øÒ»²½¹¥¶Á˶ʿÑо¿ÉúµÄÁ¼ºÃDZÖÊ¡£
¡¡¡¡
¡¡¡¡µØÀí¿ÆÑ§×¨Òµ×ÔÈ»µØÀí×ÛºÏʵϰ
¡¡¡¡
¡¡¡¡µØÀí¿ÆÑ§×¨ÒµÈËÎĵØÀí×ÛºÏʵϰ£¨ÔÆÄÏ´óÀí£©
¡¡¡¡
¡¡¡¡µØÀí¿ÆÑ§×¨ÒµÑ§ÉúÉç»áʵ¼ù
¡¡¡¡ÉúÎï¿ÆÑ§£¨Ê¦·¶Àࣩ£¨±¾¿Æ-Àí¹¤£©
¡¡¡¡×¨Òµ½éÉÜ£º±¾×¨ÒµÖ÷ÒªÅàÑøÖС¢Ð¡Ñ§¼°ÖÐְѧУÉúÎïרҵ½Ìʦ£¬¾ß±¸Á¼ºÃµÄ½ÌʦְҵµÀµÂ£¬ÔúʵµÄÉúÎï¿ÆÑ§¼°Ïà¹Ø×¨ÒµµÄÀíÂÛËØÑø£¬Í»³öµÄ½ÌÓý½ÌѧÄÜÁ¦¡¢°à¼¶¹ÜÀíÄÜÁ¦ºÍ×ÔÎÒ·¢Õ¹ÄÜÁ¦£¬ÄÜÔÚÖС¢Ð¡Ñ§¡¢ÖеÈְҵѧУ¼°Ïà¹Ø½ÌÓý»ú¹¹´ÓÊÂÉúÎï½Ìѧ¡¢½ÌÑм°½ÌÓý¹ÜÀíµÄ¸ßËØÖÊÓ¦ÓÃÐÍÈ˲š£
¡¡¡¡¾Íҵǰ¾°£ºÑ§Éú±ÏÒµºóÄÜÔÚÖС¢Ð¡Ñ§¼°ÖеÈְҵѧУ¼°Ïà¹Ø½ÌÓý»ú¹¹´ÓʽÌѧ¡¢¿ÆÑС¢×ÔÈ»¿ÆÆÕºÍ½ÌÓý¹ÜÀíµÈ¹¤×÷£¬Ò²¿Éµ½Ò½Ò©¡¢Ê³Æ·¡¢Å©¡¢ÁÖ¡¢ÄÁ¡¢Óæ¡¢»·±£µÈÐÐÒµµÄÆóÊÂÒµµ¥Î»ºÍÐÐÕþ¹ÜÀí²¿ÃÅ´ÓÊÂÓëÉúÎïÏà¹ØµÄÓ¦ÓÃÑо¿¡¢¼¼Êõ¿ª·¢ºÍÐÐÕþ¹ÜÀíµÈ¹¤×÷£¬Í¬Ê±¾ß±¸½øÒ»²½¹¥¶Á˶ʿÑо¿ÉúµÄÁ¼ºÃDZÖÊ¡£
¡¡¡¡
¡¡¡¡ÉúÎïרҵ½ÌÓý¼ûϰ¡ªÎ÷²ýÊеڶþÖÐѧ
¡¡¡¡
¡¡¡¡ÀÌνÌÊÚÖ¸µ¼¶¯ÎïѧʵÑé
¡¡¡¡°ìѧ³É¾Í
? ??ѧ¿Æ×¨Òµ½¨Éè³ÉЧͻ³ö
¡¡¡¡Ñ§Ôº¾Û½¹³¤½»ÆºÓÉÏÓÎÉú̬ÆÁÕϽ¨Éè¡¢Ïç´åÕñÐ˵ȹú¼ÒÕ½ÂÔ£¬Ãé×¼µØ·½ÔÚÉú̬»·¾³ÎÊÌâ¡¢¹®¹ÌÍØÕ¹ÍÑÆ¶¹¥¼á³É¹ûͬÏç´åÕñÐËÓÐЧÏνӵȷ½ÃæµÄÏÖʵÐèÇ󣬿ªÕ¹ÌØÉ«¿ÆÑУ¬ÏȺó³Ðµ£¹ú¼Ò×Ô¿Æ»ù½ð¡¢¹ú¼ÒÉç¿Æ»ù½ðµÈ¸÷¼¶¸÷ÀàÏîÄ¿½ü°ÙÏ³ö°æÖø×÷14²¿£¬ÊÚȨרÀû38Ï·¢±í°üÀ¨SCI 1ÇøTOPÔÚÄÚµÄѧÊõÂÛÎÄ150ÓàÆª£»»ñÊ¡¼¶½Ìѧ³É¹û¶þµÈ½±1Ï½¨³ÉÊ¡¼¶Ò»Á÷¿Î³Ì¡¢¿Î³Ì˼Õþʾ·¶¿Î³ÌµÈ¸÷ÀàÊ¡¼¶¿Î³Ì3ÃÅ£¬»ñÅúÊ¡²¿¼¶È˲ÅÅàÑøÖÊÁ¿ºÍ½Ìѧ¸Ä¸ïÏîÄ¿9 ÏÈ˲ÅÅàÑøÄÜÁ¦ÏÔÖøÌá¸ß¡£
¡¡¡¡
¡¡¡¡?? ????? ¿ÆÑгɹû£¨SCI 1ÇøTOP£©
¡¡¡¡

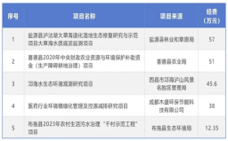
¡¡¡¡? ? ? ? ? ? ? ? ? ? ? ? ? ¿ÆÑÐÏîÄ¿
¡¡¡¡
¡¡¡¡ËÄ´¨Ê¡Ò»Á÷±¾¿Æ¿Î³Ì
? ??·þÎñµØ·½·¢Õ¹ÊÆÍ·Ç¿¾¢
¡¡¡¡Ñ§ÔºÖ÷¶¯ÈÚÈëµØ·½£¬ÅàÓý·þÎñµØ·½ÍŶÓ3¸ö£¬ÎªÁ¹É½ÖÝίÖÝÕþ¸®ÒÔ¼°Éú̬»·¾³¾ÖµÈÕþ¸®Ö°Äܲ¿ÃÅÌṩ¾ö²ß×Éѯ£¬¶à´ÎµÃµ½ÖÝίÖÝÕþ¸®Áìµ¼µÄ¿Ï¶¨ÐÔÅúʾ£»ÎªÚöº£¡¢ãò¹Áºþ¡¢Âíºþ¼°°²ÄþºÓÁ÷ÓòÌṩÉú̬¼à²â£¬·þÎñÇøÓòÉú̬ÎÄÃ÷½¨É裻ΪµÂ²ýÏØÖ¾ÄÜÏ¡ÍÁÓÐÏÞÔðÈι«Ë¾µÈ50Óà¼ÒÌṩ¼¼ÊõÖ§³Ö£¬Àۼƴ´Ôì¾¼ÃÐ§Òæ1ÒÚÓàÔª¡£
¡¡¡¡

¡¡¡¡? ? ´ú±íÐÔÉç»á·þÎñÏîÄ¿? ? ? ? ? ? ?ãò¹ÁºþÉú̬¼à²â
? ??ѧÉúÅàÑøÖÊÁ¿ÏÔÖøÌáÉý
¡¡¡¡Í¨¹ýѧÈü½áºÏ¡¢½ÌÈüÏ೤¡¢ÑÐÈü»¥´Ù£¬ÊµÏÖ¿ÆÑС¢¾ºÈü¡¢½Ìѧ»¥´Ù»¥³¤µÄÁ¼ÐÔÑ»·¡£ÎåÄêÀ´£¬Ñ§Éú¿ÆÑÐÁ¢Ïî100ÓàÏ³ÊÏÖ³öÎȲ½Ôö³¤µÄÌ¬ÊÆ£»ÔÚÖйú¹ú¼Ê»¥ÁªÍø+´óѧÉú´´Ð´´Òµ´óÈü¡¢È«¹ú´óѧÉúÉúÃü¿ÆÑ§¾ºÈüµÈ¸÷¼¶¸÷ÀྺÈüÖÐÀۼƻñ½±½ü°ÙÏѧԺÑо¿Éú¼ȡ±ÈÀý²»¶ÏÌá¸ß£¬ÆäÖÐ2024Äê¼ȡ34ÈË£¬Õ¼±ÏÒµÉú×ÜÊýµÄ17.5%£¬ÔÙ´´½¨ÔºÒÔÀ´Ð¸ߡ£ÔÚ¡°ÈýÈ«ÓýÈË¡±¹¤×÷¸ñ¾ÖÏ£¬Ñ§Ôº»ý¼«¿ªÕ¹·ÃÆóÍØ¸Ú¹¤×÷£¬Ã¿Äê±ÏÒµÉúÈ¥ÏòÂäʵÂÊÆ½¾ù´ïµ½91%ÒÔÉÏ¡£
¡¡¡¡

¡¡¡¡Ñ§Éú¾ºÈü»ñ½±
¡¡¡¡

¡¡¡¡ÔºÁìµ¼·ÃÆóÍØ¸Ú
¡¡¡¡
¡¡¡¡±ÏÒµÉú¾ÍÒµÂäʵÂÊÎȲ½ÌáÉý
? ??ʦ×ÊÁ¦Á¿¡¡
¡¡¡¡Ñ§ÔºÏÖÓнÌʦ56ÈË£¬ÆäÖнÌÊÚ7ÈË£¬¸±½ÌÊÚ13ÈË£¬²©Ê¿24ÈË£¨ÔÚ¶Á²©Ê¿11ÈË£©£¬Ë¶Ê¿31ÈË£»ÍâÆ¸Êµ¼ù½Ìѧ¸ß¼¶Ö°³Æ½Ìʦ15ÈË¡£Ó¿ÏÖ³ö¡°ËÄ´¨Ê¡½ÌÊéÓýÈËÃûʦ¡±¡°ËÄ´¨Ê¡Ñ§Êõ¼¼Êõ´øÍ·È˺ó±¸ÈËÑ¡¡±¡°Á¹É½ÖÝÓÅÐã½Ìʦ¡±¡°Á¹É½ÖÝѧÊõ¼¼Êõ´øÍ·ÈË¡±¡°Á¹É½ÖÝѧÊõ¼¼Êõ´øÍ·È˺ó±¸ÈËÑ¡¡±¡°Á¹É½ÖÝ¡®Ý¼Ó¢È˲š¯Áì¾üÈ˲𱡰Á¹É½ÖÝ¡®Ý¼Ó¢È˲š¯ÇàÄê°Î¼âÈ˲š±ÒÔ¼°ËÄ´¨Ê¡±¾¿Æ¸ßУ½ÌָίίԱºÍÆäËû¸÷Ààר¼Ò¿âÈëѡר¼Ò20ÓàÈË¡£

¡¡¡¡
´òÓ¡±¾Ò³ ¹Ø±Õ